sunbet申搏官方网站制药第九届羽毛球比赛圆满结束

  • 发布时间:2020-04-26
  • 浏览数:14584

为丰富员工文体生活,营造快乐和谐的交流、锻炼氛围, 9月8日,sunbet申搏官方网站制药第九届羽毛球比赛在公司东厂区羽毛球场紧张开赛。来自公司各部门的80余名羽毛球爱好者经过11天精彩、激烈的比拼,比赛于9月21日正式落下帷幕。

本次比赛共设女子单打、男子单打、女子团体和男子团体4个类别。个人单打采用淘汰赛制,女子团体采用循环积分赛制,男子团体采用循环积分加淘汰赛制。单打比赛中,每位参赛队员奋勇拼搏,扣杀、远吊、轻削、扑扣,他们用技巧和激情在球场上展示自我;团队比赛中,各团队排兵布阵,前后呼应配合,小小的球场变成了比拼技艺与战术的战场。

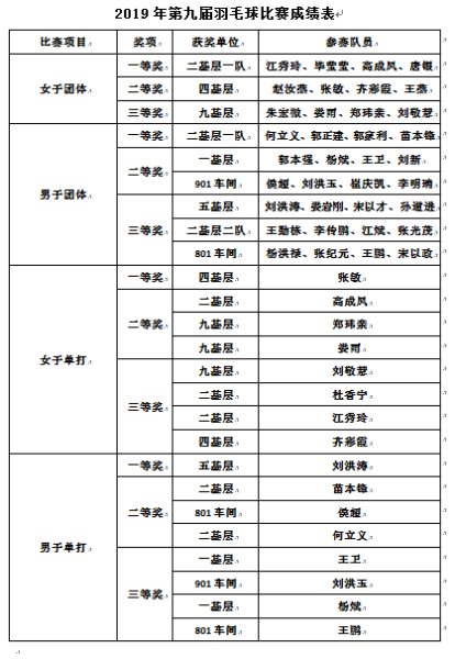
场上队员聚精会神、拼尽全力,场下观众掌声不断、欢呼雀跃,充分展现了公司员工奋勇争先、努力拼搏的精神面貌。经过激烈的比拼,张敏、刘洪涛一路披荆斩棘、过关斩将,分别获得女子单打一等奖和男子单打一等奖;男子团体一等奖和女子团体一等奖分别被二基层男子一队、二基层女子一队收入囊中。

通过本次羽毛球比赛,队员们以球会友,不仅增进了彼此间的友谊、加强了相互间的交流,也在工作之余放松了心情,增加了工作的激情。队员们在比赛中不仅赛出了风格、赛出了水平,更展现出了sunbet申搏官方网站人不屈不挠、团结奋进的精气神。希望大家在今后的工作中充分发挥这种昂扬向上的奋斗精神,再接再厉,携手共创sunbet申搏官方网站的美好明天!

以下为本次比赛中的精彩瞬间。

 

1.jpg

2.jpg

3.jpg

5.jpg

9.jpg

11.jpg

羽毛球比赛成绩单.jpg